最新 RSS

tips@free BLOG

レトロなマイコン、電子工作、PCやフリーソフト関係のTipsと私的備忘録

<前の3件 次の3件>

2012/10/25

[z80]自作Z80 CP/Mマシン(20)

ブレッドボードZ80マイコンのメイン、ダウンロード、シリアルポートの各回路図を少し更新しました。 メイン回路にダウンロード、シリアルポートの接続部分の追加をしたのが主な変更点です。

関連エントリ:

2012/10/24

[z80]自作Z80 CP/Mマシン(19)

ブレッドボードZ80マイコンのシリアル通信(RS-232C)部分の回路図を作りました。

回路図: z80bb_softserial.png

出力ポート2ビット(送信,CTS)、入力ポート1ビット(受信)を使い、ソフトウェアでシリアルーパラレル変換して送受信しますのでハード的には余ったインバータ(74HC14)を使った単純な簡易レベルシフト回路です。

例によってChanNさんのページを参考にしています。

RS-232C - TTLレベルの簡易変換方法

注意:このような使い方は RS-232Cの信号レベルの規格を無視した邪悪な?方法です。
実験レベルやアマチュアの範疇では大いに利用価値のある方法なのですが、
不特定の相手と接続する可能性のある用途ではこんなことやらないように。

との事なので、自己責任でお願いします。

関連エントリ:

2012/10/18

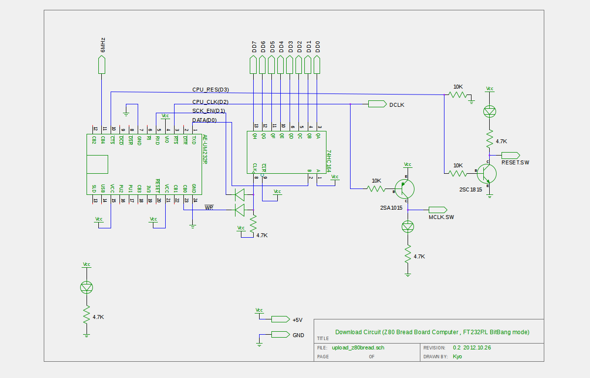
[z80]自作Z80 CP/Mマシン(18)

ブレッドボードZ80マイコンのダウンロード回路の回路図を作りました。

回路図: download_z80bread.png

秋月のUSBシリアル変換モジュール(AE-UM232R、FTDI社のFT232RL)をBit Bang Modeで使用しデータ(DD0〜DD7)と、クロック(MCLK.SW)、リセット(RESET.SW)の合計10bitの出力ポートとして使っています。

この回路はWR#書込みスロトーブ信号をシフトクロックに使っているため、前もってMProg等のユーティリティでCBUS0にWR#(書込みストローブ)を割り当て、EEPROMに書き込んでおく必要があります。

FT232RLはBit Bang ModeでD0〜D7、CBUS Bit Bang ModeでCBUS0〜CBUS3の8+4bitの合計12bitとして使えそうですが、両方を一緒に使えないようなので Bit Bang Modeと8Bitのシフトレジスタ(74HC164)を使いシフトレジスタでデータバス用のDD0〜DD7を出力します、またシフトレジスタの制御に2bit(Data+Clock)を使いますので6+8bitまで使えます。

ちょっとトリッキーですが、回路節約のためダイオードOR回路でWR#信号をシフトクロックとして出力する・しないを制御していて、SCK_EN(D1)をHにしながら8回書き込むとDATA(D0)の値をシフトしていって1バイトのデータが出力できます。

ちなみに、74HC164はシフトしている途中の値も出力していますので注意です、シフト中のデータを出力したくない場合は3ステート出力レジスタ付きの74HC595などを使うとよいです。

FT232RL(秋月AE-UM232R)+シフトレジスタの参考回路図

関連エントリ: Z80に関するエントリ、 動画(ニコニコ)はこちら

<前の3件 次の3件>