最新 RSS

tips@free BLOG

レトロなマイコン、電子工作、PCやフリーソフト関係のTipsと私的備忘録

2010/10/06

[ele]シリアル-パラレル変換回路を作ってみた(1)

タンスの肥やしになっていたブレッドボードとC-MOSロジックIC(74HC)で、シリアル-パラレル変換回路を作ってみました。

動画を投稿しました

PCのシリアルポートから9600bpsのデータを受信して8bitのパラレルデータに変換します、受信データは次の受信データが来るまで保持され8個のLEDが光ります。

ブロック図はこんな感じ

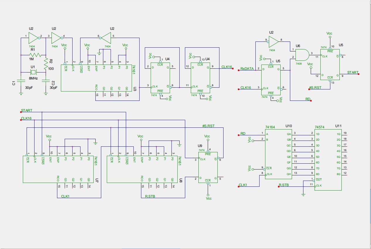
回路図はこちらで siripara1.jpeg、部品は8MHz水晶、47HC04、74HC08、74HC164、74HC574が各1個、74HC74、74HC161が各3個、1MΩ、100Ωの抵抗が各1個、回路図に入ってませんがLEDと1KΩの抵抗が8個、0.1μFのパスコンが10個、RS232CドライバIC代わりに秋月のUSBシリアル変換モジュール。

8MHzの水晶発振から÷13÷4で9600bps×16のクロックを作り、スタートビット検出(手抜きしてだたの立ち下がり検出で代用)でシフトレジスタに9個のタイミングパルスを送って最後にラッチし、その後タイミングパルス発生用のカウンタ等をリセットします。

回路のテストは ubuntu Linuxで mimicomというターミナルソフトでシリアルデータを送りました、デバイス名は /dev/ttyUSB0で設定ファイルは /etc/minicom.dflです、また/dev/ttyUSB0のパーミッションを変えて root以外でも使用できるようにします。

関連エントリ:

コメント
お名前 コメント